Компания ДЕНВИК
Автоматизация предприятий торговли и общепита в Анапе
Ваш город
Анапа
Сравнение0 Отложенные 0 Корзина0 пуста 0
ВойтиМой кабинет
8 (800) 7777-410
8 (800) 7777-410 Отдел продаж
8-800-200-27-74 Техподдержка (в рабочее время)
8 (922) 277-55-70 Техподдержка (для экстренных случаев при остановке работы/производства)
8-800-200-73-36 Техподдержка iiko
Заказать звонок
Каталог товаров
  • Онлайн-кассы
    • Смарт-терминалы
    • Эвотор
    • АТОЛ Sigma
    • Фискальные регистраторы
    • Автономные ККТ
    • Фискальные накопители
    • ОФД Коды активации
    • Прошивки онлайн-касс
  • POS-оборудование
    • POS-терминалы (Сенсорные моноблоки)
    • Чековые принтеры
    • POS-мониторы
    • Кассы самообслуживания
    • POS компьютеры
    • Дисплеи покупателя
    • Ридеры магнитных карт
    • Программируемые клавиатуры
    • Кронштейны для POS оборудования
  • Оборудование для штрихкодирования
    • Сканеры штрих-кода
    • Мобильные принтеры
    • Принтеры этикеток
    • Терминалы сбора данных
    • Прайс-чекеры
  • Денежные ящики ККМ
  • Банковское оборудование
    • Детекторы банкнот
    • Счетчики банкнот
    • Ленточные и вакуумные упаковщики
    • Сортировщики банкнот
    • Монетно-счетные машины
    • Аксессуары
  • Электронные весы
    • Весы высокой точности
    • Весы самообслуживания
    • Настольные весы
    • Складские весы
    • Весы с печатью этикеток
  • Системы вызова персонала
  • Расходные материалы
    • Этикетки
    • Чековая лента
    • Риббоны
    • Текстильные ленты
  • Программное обеспечение
    • Электронный документооборот
    • Мобильное программное обеспечение
    • Программное обеспечение для магазина
    • Программное обеспечение для общепита (iiko)
    • Битрикс24
    • Антивирусы
    • Программные продукты 1С
    • Программное обеспечение для гостиниц и отелей
    • Программные Разработки
Услуги
  • Онлайн-кассы
    • Регистрация онлайн-касс
    • Замена фискального накопителя
    • Подключение эквайринга
    • Обновление Set Retail
    • Диагностика онлайн-касс
    • Настройка электронных чеков
    • Интеграция онлайн-кассы
    • Подключение сканера штрихкодов
    • Подключение весов с печатью этикеток
    • Установка и настройка кассового узла
    • Подключение принтера этикеток
    • Установка и настройка онлайн-касс
    • Перерегистрация кассы в ФНС
    • Обновление кассового ПО
    • Перепрошивка онлайн-касс
    • Настройка оплаты по QR-коду через СБП
    • Снятие кассы с учета
    • Оптимизация кассового чека
    • Обслуживание онлайн-касс
  • Автоматизация общепита
    • Внедрение iiko
    • Обучение iiko
    • Демо-доступ iiko
    • Автоматизация доставки в iiko
    • Мобильная инвентаризация
    • Регистрация и выпуск ЭЦП для ЕГАИС
    • Подготовка и сдача алкогольной декларации в ЕГАИС для iiko
    • Интеграция iiko и TravelLine
    • Идеальный учет в iiko
    • Стать партнером Денвик
    • Интеграция iiko с Честным Знаком
    • Интеграция iiko с системой видеонаблюдения Trassir
    • Интеграция iiko с ЭДО СБИС и Контур.Диадок
    • Дашборд основных показателей от ДЕНВИК
    • Аутсорсинг складского учета в iiko для общепита
    • Киоск самообслуживания для приема заказов
    • Техническая поддержка iiko
    • Интеграция iiko с 1С
  • Услуги по 1С
    • Доработка 1С
    • Сопровождение 1С
    • Консультации по 1С
    • Обучение 1С
    • Настройка обмена между Dodo IS и 1С:Бухгалтерия 3.0
    • 1С: Розница для автоматизации магазина
    • Автоматизация предприятия с 1С:Комплексная автоматизация
    • Установка и настройка 1С: Управление нашей фирмой
    • Внедрение 1С:Управление торговлей
    • Аренда 1С в облаке
    • Внедрение и настройка 1С:Бухгалтерия
    • Автоматизация склада с 1С:Управление торговлей
    • Внедрение 1С: Зарплата и управление персоналом
    • Внедрение АСТОР: Торговая Сеть Smart Enterprise
  • Бизнес-аналитика
    • Внедрение и настройка отчетов в Yandex Datalens под ключ
    • Экстрактор данных из 1С в BI
    • Коннектор 1С к Yandex Datalens (по подписке)
    • Внедрение и настройка аналитической платформы Loginom
    • Коннектор Битрикс24 для выгрузки данных в ClickHouse
  • Автоматизация торговли
    • 1С: Розница для автоматизации магазина
    • Автоматизация предприятия с 1С:Комплексная автоматизация
    • Установка и настройка 1С: Управление нашей фирмой
    • Внедрение 1С:Управление торговлей
    • Инвентаризация с помощью ТСД в магазине
    • Внедрение MS Магазин 15
    • Подключение и настройка ТСД
    • Кассы самообслуживания в магазине
    • Интеграция TRASSIR ActivePOS и 1С:Розница
    • Регистрация в системе Честный знак
    • Подключение весов с печатью этикеток
    • Подключение принтера этикеток
    • Мобильная переоценка товара
    • Подключение к ЭДО
    • Интеграция с ФГИС "Меркурий"
    • Подготовка к маркировке товаров
    • Внедрение АСТОР: Торговая Сеть Smart Enterprise
  • Автоматизация склада
    • Автоматизация склада (MS Склад 15)
    • Автоматизация учета производства с Фабрика 15
    • Автоматизация работы с маркировкой
    • Инвентаризация с помощью ТСД на складе
    • Добавление фотографий товаров и сканов документов в 1С
    • Автоматизация учета рабочего времени и KPI работников склада
    • Внедрение штрихкодирования
    • Внедрение адресного хранения
    • Автоматизация учета основных средств с ТСД
    • Автоматизация склада с 1С:Управление торговлей
    • Интеграция Mobile SMARTS с учетными системами
  • Внедрение Битрикс24
    • Коробочная версия Битрикс24
    • Интеграция Битрикс24 и 1С
    • Поддержка 1С-Битрикс 24
  • Техническая поддержка
    • Техническая поддержка, Service Desk
    • IT-аутсорсинг
    • Аудит сервера
    • Администрирование серверов
    • Антивирусная защита
iiko
BI-аналитика
Услуги 1С
О компании
  • Новости
  • Вакансии
  • Лицензии
  • Политика
  • Публичная оферта
Контакты
Портфолио
  • Торговля
  • Общепит
  • Склады
  • Программирование
  • Интернет-магазины
  • Битрикс24
  • Бизнес-аналитика
Блог
Техподдержка
Условия оплаты
Условия доставки
Гарантия на товар
Ещё
    Компания ДЕНВИК
    Каталог товаров
    • Онлайн-кассы
      • Смарт-терминалы
      • Эвотор
      • АТОЛ Sigma
      • Фискальные регистраторы
      • Автономные ККТ
      • Фискальные накопители
      • ОФД Коды активации
      • Прошивки онлайн-касс
    • POS-оборудование
      • POS-терминалы (Сенсорные моноблоки)
      • Чековые принтеры
      • POS-мониторы
      • Кассы самообслуживания
      • POS компьютеры
      • Дисплеи покупателя
      • Ридеры магнитных карт
      • Программируемые клавиатуры
      • Кронштейны для POS оборудования
    • Оборудование для штрихкодирования
      • Сканеры штрих-кода
      • Мобильные принтеры
      • Принтеры этикеток
      • Терминалы сбора данных
      • Прайс-чекеры
    • Денежные ящики ККМ
    • Банковское оборудование
      • Детекторы банкнот
      • Счетчики банкнот
      • Ленточные и вакуумные упаковщики
      • Сортировщики банкнот
      • Монетно-счетные машины
      • Аксессуары
    • Электронные весы
      • Весы высокой точности
      • Весы самообслуживания
      • Настольные весы
      • Складские весы
      • Весы с печатью этикеток
    • Системы вызова персонала
    • Расходные материалы
      • Этикетки
      • Чековая лента
      • Риббоны
      • Текстильные ленты
    • Программное обеспечение
      • Электронный документооборот
      • Мобильное программное обеспечение
      • Программное обеспечение для магазина
      • Программное обеспечение для общепита (iiko)
      • Битрикс24
      • Антивирусы
      • Программные продукты 1С
      • Программное обеспечение для гостиниц и отелей
      • Программные Разработки
    Услуги
    • Онлайн-кассы
      • Регистрация онлайн-касс
      • Замена фискального накопителя
      • Подключение эквайринга
      • Обновление Set Retail
      • Диагностика онлайн-касс
      • Настройка электронных чеков
      • Интеграция онлайн-кассы
      • Подключение сканера штрихкодов
      • Подключение весов с печатью этикеток
      • Установка и настройка кассового узла
      • Подключение принтера этикеток
      • Установка и настройка онлайн-касс
      • Перерегистрация кассы в ФНС
      • Обновление кассового ПО
      • Перепрошивка онлайн-касс
      • Настройка оплаты по QR-коду через СБП
      • Снятие кассы с учета
      • Оптимизация кассового чека
      • Обслуживание онлайн-касс
    • Автоматизация общепита
      • Внедрение iiko
      • Обучение iiko
      • Демо-доступ iiko
      • Автоматизация доставки в iiko
      • Мобильная инвентаризация
      • Регистрация и выпуск ЭЦП для ЕГАИС
      • Подготовка и сдача алкогольной декларации в ЕГАИС для iiko
      • Интеграция iiko и TravelLine
      • Идеальный учет в iiko
      • Стать партнером Денвик
      • Интеграция iiko с Честным Знаком
      • Интеграция iiko с системой видеонаблюдения Trassir
      • Интеграция iiko с ЭДО СБИС и Контур.Диадок
      • Дашборд основных показателей от ДЕНВИК
      • Аутсорсинг складского учета в iiko для общепита
      • Киоск самообслуживания для приема заказов
      • Техническая поддержка iiko
      • Интеграция iiko с 1С
    • Услуги по 1С
      • Доработка 1С
      • Сопровождение 1С
      • Консультации по 1С
      • Обучение 1С
      • Настройка обмена между Dodo IS и 1С:Бухгалтерия 3.0
      • 1С: Розница для автоматизации магазина
      • Автоматизация предприятия с 1С:Комплексная автоматизация
      • Установка и настройка 1С: Управление нашей фирмой
      • Внедрение 1С:Управление торговлей
      • Аренда 1С в облаке
      • Внедрение и настройка 1С:Бухгалтерия
      • Автоматизация склада с 1С:Управление торговлей
      • Внедрение 1С: Зарплата и управление персоналом
      • Внедрение АСТОР: Торговая Сеть Smart Enterprise
    • Бизнес-аналитика
      • Внедрение и настройка отчетов в Yandex Datalens под ключ
      • Экстрактор данных из 1С в BI
      • Коннектор 1С к Yandex Datalens (по подписке)
      • Внедрение и настройка аналитической платформы Loginom
      • Коннектор Битрикс24 для выгрузки данных в ClickHouse
    • Автоматизация торговли
      • 1С: Розница для автоматизации магазина
      • Автоматизация предприятия с 1С:Комплексная автоматизация
      • Установка и настройка 1С: Управление нашей фирмой
      • Внедрение 1С:Управление торговлей
      • Инвентаризация с помощью ТСД в магазине
      • Внедрение MS Магазин 15
      • Подключение и настройка ТСД
      • Кассы самообслуживания в магазине
      • Интеграция TRASSIR ActivePOS и 1С:Розница
      • Регистрация в системе Честный знак
      • Подключение весов с печатью этикеток
      • Подключение принтера этикеток
      • Мобильная переоценка товара
      • Подключение к ЭДО
      • Интеграция с ФГИС "Меркурий"
      • Подготовка к маркировке товаров
      • Внедрение АСТОР: Торговая Сеть Smart Enterprise
    • Автоматизация склада
      • Автоматизация склада (MS Склад 15)
      • Автоматизация учета производства с Фабрика 15
      • Автоматизация работы с маркировкой
      • Инвентаризация с помощью ТСД на складе
      • Добавление фотографий товаров и сканов документов в 1С
      • Автоматизация учета рабочего времени и KPI работников склада
      • Внедрение штрихкодирования
      • Внедрение адресного хранения
      • Автоматизация учета основных средств с ТСД
      • Автоматизация склада с 1С:Управление торговлей
      • Интеграция Mobile SMARTS с учетными системами
    • Внедрение Битрикс24
      • Коробочная версия Битрикс24
      • Интеграция Битрикс24 и 1С
      • Поддержка 1С-Битрикс 24
    • Техническая поддержка
      • Техническая поддержка, Service Desk
      • IT-аутсорсинг
      • Аудит сервера
      • Администрирование серверов
      • Антивирусная защита
    iiko
    BI-аналитика
    Услуги 1С
    О компании
    • Новости
    • Вакансии
    • Лицензии
    • Политика
    • Публичная оферта
    Контакты
    Портфолио
    • Торговля
    • Общепит
    • Склады
    • Программирование
    • Интернет-магазины
    • Битрикс24
    • Бизнес-аналитика
    Блог
    Техподдержка
    Условия оплаты
    Условия доставки
    Гарантия на товар
    Ещё
      Сравнение0 Отложенные 0 Корзина0 0
      Компания ДЕНВИК
      Сравнение0 Отложенные 0 Корзина0 0
      Телефоны
      8 (800) 7777-410 Отдел продаж
      8-800-200-27-74 Техподдержка (в рабочее время)
      8 (922) 277-55-70 Техподдержка (для экстренных случаев при остановке работы/производства)
      8-800-200-73-36 Техподдержка iiko
      Заказать звонок
      • Анапа
        • Назад
        • Города
        • Анапа
        • Сыктывкар
        • Геленджик
        • Евпатория
        • Керчь
        • Астана
        • Донецк (ДНР)
        • Киров
        • Луганск (ЛНР)
        • Ташкент
        • Краснодар
        • Москва
        • Новороссийск
        • Севастополь
        • Симферополь
        • Сочи
        • Ставрополь
        • Ялта
      • Главная
      • Каталог товаров
        • Назад
        • Каталог товаров
        • Онлайн-кассы
          • Назад
          • Онлайн-кассы
          • Смарт-терминалы
          • Эвотор
          • АТОЛ Sigma
          • Фискальные регистраторы
          • Автономные ККТ
          • Фискальные накопители
          • ОФД Коды активации
          • Прошивки онлайн-касс
        • POS-оборудование
          • Назад
          • POS-оборудование
          • POS-терминалы (Сенсорные моноблоки)
            • Назад
            • POS-терминалы (Сенсорные моноблоки)
            • Аксессуары
          • Чековые принтеры
          • POS-мониторы
          • Кассы самообслуживания
          • POS компьютеры
          • Дисплеи покупателя
          • Ридеры магнитных карт
          • Программируемые клавиатуры
          • Кронштейны для POS оборудования
        • Оборудование для штрихкодирования
          • Назад
          • Оборудование для штрихкодирования
          • Сканеры штрих-кода
            • Назад
            • Сканеры штрих-кода
            • Аксессуары для сканеров штрих-кода
          • Мобильные принтеры
          • Принтеры этикеток
            • Назад
            • Принтеры этикеток
            • Аксессуары для принтеров этикеток
          • Терминалы сбора данных
            • Назад
            • Терминалы сбора данных
            • Аккумуляторы/подставки/кабеля для ТСД
          • Прайс-чекеры
        • Денежные ящики ККМ
        • Банковское оборудование
          • Назад
          • Банковское оборудование
          • Детекторы банкнот
          • Счетчики банкнот
          • Ленточные и вакуумные упаковщики
          • Сортировщики банкнот
          • Монетно-счетные машины
          • Аксессуары
            • Назад
            • Аксессуары
            • Аксессуары для сортировщиков банкнот
            • Аксессуары для детекторов банкнот
        • Электронные весы
          • Назад
          • Электронные весы
          • Весы высокой точности
          • Весы самообслуживания
          • Настольные весы
          • Складские весы
          • Весы с печатью этикеток
        • Системы вызова персонала
        • Расходные материалы
          • Назад
          • Расходные материалы
          • Этикетки
          • Чековая лента
          • Риббоны
          • Текстильные ленты
        • Программное обеспечение
          • Назад
          • Программное обеспечение
          • Электронный документооборот
          • Мобильное программное обеспечение
            • Назад
            • Мобильное программное обеспечение
            • Mobile SMARTS: Инвентаризация ОС
            • Mobile SMARTS: Прайсчекер
            • Mobile SMARTS: Магазин 15
            • Mobile SMARTS: Драйвер для 1С
            • АГЕНТ Плюс
            • Mobile SMARTS: Склад 15
            • DataMobile
            • Учет имущества
            • MobileLogistics v.5
          • Программное обеспечение для магазина
            • Назад
            • Программное обеспечение для магазина
            • Системы лояльности
            • Товароучетные системы
            • Кассовые программы
            • Драйверы оборудования
          • Программное обеспечение для общепита (iiko)
            • Назад
            • Программное обеспечение для общепита (iiko)
            • Типовые решения для общепита
            • Автоматизация отдельных рабочих мест заведений
            • Решения для сети заведений
            • Интеграция с внешними системами и сервисами
            • Бонусно-депозитная система
            • Комплекты решений для зала ресторана
            • Upgrade
          • Битрикс24
            • Назад
            • Битрикс24
            • Облако
          • Антивирусы
          • Программные продукты 1С
            • Назад
            • Программные продукты 1С
            • ФРЕШ
            • Типовые конфигурации 1С
            • Дополнительные лицензии 1С
            • Литература по 1С
            • Отраслевые конфигурации 1С
            • ИТС
          • Программное обеспечение для гостиниц и отелей
          • Программные Разработки
            • Назад
            • Программные Разработки
            • Лицензии Генератор View
            • Коннектор Битрикс24 (постоянные)
        • Услуги
          • Назад
          • Услуги
          • iiko
          • Услуги СТП
          • Проектный отдел
          • Онлайн-кассы
          • Консультанты 1С
      • Услуги
        • Назад
        • Услуги
        • Онлайн-кассы
          • Назад
          • Онлайн-кассы
          • Регистрация онлайн-касс
          • Замена фискального накопителя
          • Подключение эквайринга
          • Обновление Set Retail
          • Диагностика онлайн-касс
          • Настройка электронных чеков
          • Интеграция онлайн-кассы
          • Подключение сканера штрихкодов
          • Подключение весов с печатью этикеток
          • Установка и настройка кассового узла
          • Подключение принтера этикеток
          • Установка и настройка онлайн-касс
          • Перерегистрация кассы в ФНС
          • Обновление кассового ПО
          • Перепрошивка онлайн-касс
          • Настройка оплаты по QR-коду через СБП
          • Снятие кассы с учета
          • Оптимизация кассового чека
          • Обслуживание онлайн-касс
        • Автоматизация общепита
          • Назад
          • Автоматизация общепита
          • Внедрение iiko
          • Обучение iiko
          • Демо-доступ iiko
          • Автоматизация доставки в iiko
          • Мобильная инвентаризация
          • Регистрация и выпуск ЭЦП для ЕГАИС
          • Подготовка и сдача алкогольной декларации в ЕГАИС для iiko
          • Интеграция iiko и TravelLine
          • Идеальный учет в iiko
          • Стать партнером Денвик
          • Интеграция iiko с Честным Знаком
          • Интеграция iiko с системой видеонаблюдения Trassir
          • Интеграция iiko с ЭДО СБИС и Контур.Диадок
          • Дашборд основных показателей от ДЕНВИК
          • Аутсорсинг складского учета в iiko для общепита
          • Киоск самообслуживания для приема заказов
          • Техническая поддержка iiko
          • Интеграция iiko с 1С
        • Услуги по 1С
          • Назад
          • Услуги по 1С
          • Доработка 1С
          • Сопровождение 1С
          • Консультации по 1С
          • Обучение 1С
          • Настройка обмена между Dodo IS и 1С:Бухгалтерия 3.0
          • 1С: Розница для автоматизации магазина
          • Автоматизация предприятия с 1С:Комплексная автоматизация
          • Установка и настройка 1С: Управление нашей фирмой
          • Внедрение 1С:Управление торговлей
          • Аренда 1С в облаке
          • Внедрение и настройка 1С:Бухгалтерия
          • Автоматизация склада с 1С:Управление торговлей
          • Внедрение 1С: Зарплата и управление персоналом
          • Внедрение АСТОР: Торговая Сеть Smart Enterprise
        • Бизнес-аналитика
          • Назад
          • Бизнес-аналитика
          • Внедрение и настройка отчетов в Yandex Datalens под ключ
          • Экстрактор данных из 1С в BI
          • Коннектор 1С к Yandex Datalens (по подписке)
          • Внедрение и настройка аналитической платформы Loginom
          • Коннектор Битрикс24 для выгрузки данных в ClickHouse
        • Автоматизация торговли
          • Назад
          • Автоматизация торговли
          • 1С: Розница для автоматизации магазина
          • Автоматизация предприятия с 1С:Комплексная автоматизация
          • Установка и настройка 1С: Управление нашей фирмой
          • Внедрение 1С:Управление торговлей
          • Инвентаризация с помощью ТСД в магазине
          • Внедрение MS Магазин 15
          • Подключение и настройка ТСД
          • Кассы самообслуживания в магазине
          • Интеграция TRASSIR ActivePOS и 1С:Розница
          • Регистрация в системе Честный знак
          • Подключение весов с печатью этикеток
          • Подключение принтера этикеток
          • Мобильная переоценка товара
          • Подключение к ЭДО
          • Интеграция с ФГИС "Меркурий"
          • Подготовка к маркировке товаров
          • Внедрение АСТОР: Торговая Сеть Smart Enterprise
        • Автоматизация склада
          • Назад
          • Автоматизация склада
          • Автоматизация склада (MS Склад 15)
          • Автоматизация учета производства с Фабрика 15
          • Автоматизация работы с маркировкой
          • Инвентаризация с помощью ТСД на складе
          • Добавление фотографий товаров и сканов документов в 1С
          • Автоматизация учета рабочего времени и KPI работников склада
          • Внедрение штрихкодирования
          • Внедрение адресного хранения
          • Автоматизация учета основных средств с ТСД
          • Автоматизация склада с 1С:Управление торговлей
          • Интеграция Mobile SMARTS с учетными системами
        • Внедрение Битрикс24
          • Назад
          • Внедрение Битрикс24
          • Коробочная версия Битрикс24
          • Интеграция Битрикс24 и 1С
          • Поддержка 1С-Битрикс 24
        • Техническая поддержка
          • Назад
          • Техническая поддержка
          • Техническая поддержка, Service Desk
          • IT-аутсорсинг
          • Аудит сервера
          • Администрирование серверов
          • Антивирусная защита
      • iiko
      • BI-аналитика
      • Услуги 1С
      • О компании
        • Назад
        • О компании
        • Новости
        • Вакансии
        • Лицензии
        • Политика
        • Публичная оферта
      • Контакты
      • Портфолио
        • Назад
        • Портфолио
        • Торговля
        • Общепит
        • Склады
        • Программирование
        • Интернет-магазины
        • Битрикс24
        • Бизнес-аналитика
      • Блог
      • Техподдержка
      • Условия оплаты
      • Условия доставки
      • Гарантия на товар
      Главная
      -
      Блог
      -Рисуем понятные блок-схемы для описания бизнес-процессов

      Рисуем понятные блок-схемы для описания бизнес-процессов

      Поделиться

      3 марта 2023 10:06
      // Программирование
      Рисуем понятные блок-схемы для описания бизнес-процессов
      Неожиданным был недавно мой доклад про то, как рисовать блок-схемы. И чему только учат в институтах? Давайте для закрепления? На полях этой заметки тоже пробежимся по основам разработки и описания процессов в блок-схемах.


      Составляющие блок-схем

      В первую очередь надо договориться о нотации, т.е. правилах отрисовки блок-схем:
      • Действие;
      • Условие;
      • Документ;
      • Подпроцесс;
      • Линии.
      Вот пожалуй и все, что нам с вами требуется для начала, чтобы описать практически любой процесс в виде диаграммы бизнес-процесса.
      схема 1.png

      Как описать бизнес-процесс

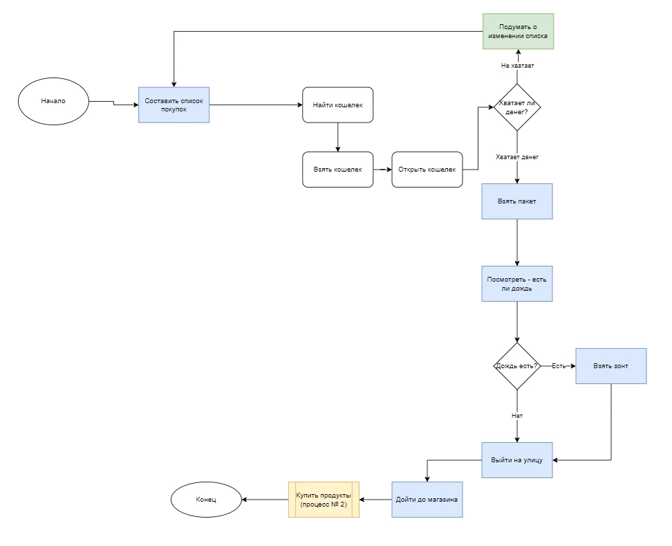
       Давайте попробуем прочитать уже сделанную блок-схему (о том как сходить в магазин). Какие шаги нужно выполнить для достижения цели:
      • Составить список покупок;
      • Найти кошелек;
      • Взять кошелек;
      • Открыть кошелек;
      • Хватает ли в кошельке денег?
      • Если нет, то возвращаемся к Списку покупок;
      • Если Хватает, то берем пакет;
      • Смотрим, есть ли на улице дождь;
      • Если дождь есть, берем зонт и затем выходим на улицу;
      • Если нет, выходим на улицу;
      • Идем в магазин (это ведь тоже может быть целый подпроцесс);
      • Далее выполняем процесс № 2 (Купить продукты);
      • ... тут еще можно расписать возвращение домой, раскладывание продуктов по шкафам и холодильнику, приготовление ужина и т.д. ...
      • Конец.
      Так будет выглядеть описание бизнес-процесса для нашей задачи:
      схема.png

      Как видите, рисовать и описывать блок-схему (диаграмму) достаточно просто.

      Тут я хочу предостеречь вас. Одного рассказа (описания) или одной диаграммы с бизнес-процессом недостаточно. Надо, чтобы в вашем тексте (а это ведь будет скорее всего техзадание, пользовательская история, функциональные требования) были: 
      • и диаграмма;
      • и текст.
      Почему? Просто потому, что ваши читатели разные, кто-то воспринимает текст, а кто-то понимает только картинку. Поэтому любите их и делайте хорошо, а нехорошо не делайте.

      Внедрения
        • Автоматизация тендерного отдела для АО АК “Деловой профиль”
          Автоматизация тендерного отдела для АО АК “Деловой профиль”
        • Переход с сохранением данных из AmoCRM в Битрикс24
          Переход с сохранением данных из AmoCRM в Битрикс24
        • Внедрение Битрикс24 для ООО “Управдом”
          Внедрение Битрикс24 для ООО “Управдом”
        • Доработка 1С и Битрикс24 для ТД “Мебелекс” из Екатеринбурга
          Доработка 1С и Битрикс24 для ТД “Мебелекс” из Екатеринбурга
        • Битрикс24 для компании “Полезный юрист” в Кирове
          Битрикс24 для компании “Полезный юрист” в Кирове
        • Интеграция Битрикс24 и 1С:Управление торговлей для ГК "Гидрокомфорт" (г. Калининград)
          Интеграция Битрикс24 и 1С:Управление торговлей для ГК "Гидрокомфорт" (г. Калининград)
        • Автоматизация продаж с помощью внедрения Битрикс24 и интеграции с Далион - кейс «Автозаряда»
          Автоматизация продаж с помощью внедрения Битрикс24 и интеграции с Далион - кейс «Автозаряда»
        • БИТРИКС24 для компании «Автоклуб «Помощь»»: от бумажного учета к автоматизации
          БИТРИКС24 для компании «Автоклуб «Помощь»»: от бумажного учета к автоматизации
        • Внедрение сервиса Битрикс24 в московскую компанию «Деловой профиль»
          Внедрение сервиса Битрикс24 в московскую компанию «Деловой профиль»

        Услуги

        Коробочная версия Битрикс24
        Коробочная версия Битрикс24
        Коробочная версия 1С-Битрикс.CRM объединяет в себе все возможности облачной версии и преимущества установки решения на сервере
        Интеграция Битрикс24 и 1С
        Интеграция Битрикс24 и 1С

        Больше никакой 1С в отделе продаж. Делаем незаметную интеграцию. Менеджеры все документы оформляют только в CRM, а необходимые документы появляются, проводятся и двигаются в 1С в "фоновом" режиме.

        Поддержка 1С-Битрикс 24
        Поддержка 1С-Битрикс 24
        Техническая поддержка Битрикс24 и 1С-Битрикс: Управление сайтом. Настройка. Доработка. Консультации. Поможем выполнить необходимые настройки, внести правки или реализовать сложные технические задачи под индивидуальные бизнес-процессы.

        Поделиться

        Назад к списку
        • Комментарии
        Загрузка комментариев...
        Категории
        • Бизнес-аналитика58
        • Маркировка товара91
        • Склады / Производство99
        • Общепит70
        • Онлайн-кассы60
        • Торговля120
        • Битрикс2428
        • Гостиничный бизнес3
        • Инструкции3
        • Обзоры товаров16
        • Программирование12
        • Системы лояльности1
        Это интересно
        • Отчеты в 1С: какие возможности по построению есть в программе
          Отчеты в 1С: какие возможности по построению есть в программе
          9 марта 2023
        • Про ServiceDesk: переход на Zammad, плюсы и минусы выбранного решения
          Про ServiceDesk: переход на Zammad, плюсы и минусы выбранного решения
          13 октября 2022
        • Селдон - как средство заработать на тендерах и госзакупках
          Селдон - как средство заработать на тендерах и госзакупках
          14 мая 2021
        • «Mobile SMARTS: Магазин 15» и «Mobile SMARTS: Склад 15»: в чем отличие?
          «Mobile SMARTS: Магазин 15» и «Mobile SMARTS: Склад 15»: в чем отличие?
          16 декабря 2019
        Облако тегов
        1С 1С Бухгалтерия 1С УНФ 1С УТ crm DataMatrix iiko Mobile SMARTS RS.Loyalty SimplePacking автоматизация автоматизация магазина автоматизация ресторана автоматизация склада автоматизация торговли акциз алгоритм банковское оборудование Битрикс24 битрикс24 весы для склада видеонаблюдение детекторы банкнот Документооборот документы ЕГАИС инвентаризация инструкция интеграция калькуляция касса клеверенс КриптоПро курсы лояльность магазин Магазин 15 маркетплейсы маркировка маркировка молочной продукции маркировка текстиля меркурий мобильная переоценка накладная налоги напитки настройка обучение персонала онлайн-кассы оптимизация склада организация в Битрикс организация работы отчеты офис ошибка чека печать ценников подакцизные товары принтеры для печати этикеток продукты питания проектный офис работа в Битрикс регистрация кассы СВХ сканеры штрихкода Склад склад Склад 15 сортировщики купюр структура компании счетчики купюр терминалы термотрансферные принтеры Торговля торговля требования к складу ТСД Управление предприятием Учет учет фискальные накопители фискальные регистраторы ценники чек коррекции чеки Честный Знак честный знак
        О компании
        Портфолио
        Лицензии и сертификаты
        Вакансии
        Политика
        Контакты
        Помощь
        Условия оплаты
        Условия доставки
        Гарантия на товар
        Информация
        Блог
        Вопрос-ответ
        Бренды
        Акции
        Услуги
        Внедрение iiko
        Услуги 1С
        Внедрение Битрикс24
        Автоматизация склада
        Маркировка
        Техподдержка
        Будьте всегда в курсе!
        Узнавайте о скидках и акциях первым
        Оставайтесь на связи
        • Вконтакте
        • Telegram
        • YouTube
        Наши контакты
        8 (800) 7777-410
        8 (800) 7777-410 Отдел продаж
        8-800-200-27-74 Техподдержка (в рабочее время)
        8 (922) 277-55-70 Техподдержка (для экстренных случаев при остановке работы/производства)
        8-800-200-73-36 Техподдержка iiko
        sale@denvic.ru
        Пункт выдачи заказов СДЭК: Анапа, ул. Анапское шоссе 30, пом. 5
        2025 © Денвик - Оборудование и решения для автоматизации предприятий в Анапе ОГРН 314110107100010 ИНН 111200030405

        Мы используем cookie-файлы для улучшения пользовательского опыта и сбора статистики. Для получения дополнительной информации вы можете ознакомиться с нашей Политикой использования cookie-файлов.